2013年下半年,是全面贯彻落实党的十八大精神、开展党的群众路线教育实践活动和实施示范院校建设的重要阶段。新的形势和任务对广大干部职工的思想素质、理论水平和工作能力提出了更高要求。为做好下半年全院干部职工的政治理论学习工作,现安排如下:
一、指导思想
以邓小平理论和“三个代表”重要思想和科学发展观为指导,以贯彻落实党的十八大精神和全国教育工作会议精神为重点,以推动学院科学发展为目标,积极开展以为民务实清廉为主要内容的党的群众路线教育实践活动,不断提高干部职工的思想政治素质,为学院事业发展提供强有力的精神动力和思想保证。
二、学习形式与要求
1.严格考勤制度,建立学习档案
各党总支(支部)书记是政治理论学习的第一责任人,负责本单位(部门)干部职工政治理论学习活动的组织安排,要做好统筹安排,不得以业务学习挤占政治理论学习时间,严格考勤制度,建立政治理论学习档案。要把学习作为促进干部队伍能力素质建设和教职工思想理论水平提升的重要途径,对照学院下半年的工作目标和任务,有的放矢地组织开展学习活动。学院领导到所在党总支(支部)参加学习。
2.探索创新形式,提高学习质量
不断探索教职工认同的学习形式,采取专题讲座、主题发言、座谈讨论、观看音像资料、参观调研等生动多样的学习方式,增强政治理论学习的吸引力与感染力,提高学习质量。
3.联系实际,注重实效
要把政治理论学习与推进学习型党组织建设相结合、与党的群众路线教育实践活动相结合、与实际工作相结合。通过学习,开阔视野,开拓思路,使理论学习研究的成果转化为推动我院事业发展的强大动力,真正达到武装头脑、指导实践、推动工作的目的。
学院党委宣传部将加强对政治理论学习情况的监督检查,对不按规定要求的,进行通报批评。各党总支(支部)要将学习中的创新做法和经验及时报送党委宣传部,党委宣传部将择优在院报上予以刊登。
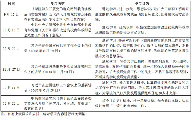
三、学习内容与时间安排
学习内容和时间见附表。
