2012年是党的十八大胜利召开的重要一年,也是我院“专业提升年”和示范院校建设的关键一年。根据省委教育工委、省社机关党委的有关文件精神,按照院党委的总体部署,下面就我院2011-2012学年度第二学期教职工政治理论学习计划作如下安排:
一、指导思想
坚持以邓小平理论和“三个代表”重要思想为指导,全面贯彻落实科学发展观,紧紧围绕学院“十二五”发展规划和学院党政工作大局,通过卓有成效的理论学习和教育活动,不断提高广大教职工的政治理论素养和思想道德水平,为我院建设与发展提供坚实的思想保证、精神动力、舆论支持和文化条件。
二、学习形式与要求
1.提高认识,加强领导。各党总支(支部)书记是政治理论学习的第一责任人,负责组织本单位(部门)教职工的政治理论学习活动。要进一步提高认识,切实加强组织领导,党员干部要率先垂范,带头学习、带头发言、带头调查研究、带头撰写心得体会和论文、带头解决实际问题。
2.完善制度,严肃纪律。各党总支(支部)要进一步完善政治理论学习制度,建立健全学习活动机制,用制度规范学习活动。要严肃学习纪律,严格学习签到制度和请假制度,学习情况要有记录,教职工个人的学习要有笔记。院领导到所在党总支(支部)参加学习。
3.精心组织,确保实效。要采取集中学习、重点发言与集体讨论、专题讲座、观看多媒体辅导光盘、主题实践活动等形式进行学习。要拓宽渠道,创新载体,不断丰富学习内容,不断增强政治理论学习的吸引力与感染力。每次学习的内容要突出重点,注重实效。要将政治理论学习与部门实际和个人工作结合起来,用学习推动工作。及时将学习中的创新做法和经验报送党委宣传部,党委宣传部将择优在院报上予以刊登。
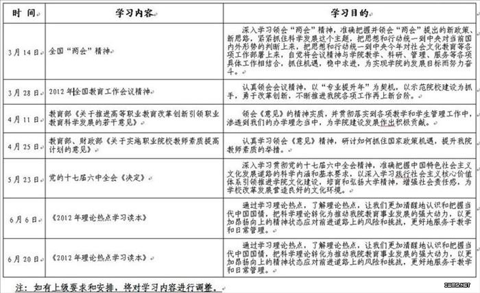
三、学习内容与时间安排
