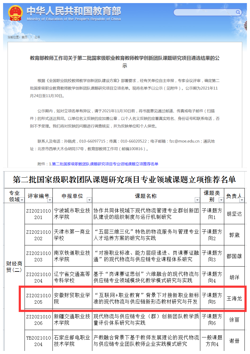
近日,教育部公布了第二批国家级职业教育教师教学创新团队课题研究项目立项名单。我校王海龙教授主持的《“互联网+职业教育”背景下对接新职业新标准的现代物流与供应链新形态教材研究与开发》成功入选国家级职教团队课题研究项目。

国家级职业教育教师教学创新团队课题研究项目为教育部专项课题,分为专业领域课题和公共领域课题,主要解决国家级职教团队建设过程中,职业院校在落实“1+X”证书制度、开展教育教学改革创新、提高技术技能人才培养质量、专业团队建设经验模式、加强资源整合提炼、开展推广应用及落地等问题。
此次入选的课题《“互联网+职业教育”背景下对接新职业新标准的现代物流与供应链新形态教材研究与开发》旨在分析“互联网+职业教育”、新职业、新标准对物流及供应链产生的影响,在此新形态下研究现代物流与供应链新形态教材开发,推进校企双元开发新型活页式、工作手册式、立体化教材建设等教学资源建设。接下来,课题团队将认真做好课题研究的组织实施与协调工作,引领带动现代物流管理专业国家级职业教育教师教学创新团队建设,为推进学校高素质技术技能人才培养质量持续提升提供有力支撑。(供稿:刘玮 审稿:黄诗义)