一、培养目标
本专业培养拥护党的基本路线,德、智、体、美等全面发展,能够较快适应生产、建设、管理、服务等一线岗位需要的,面向金融、医疗、制造、政府等部门的数据科学、机器学习、数据保护、人工智能运维等相关工作岗位,具有人工智能理论基础知识,掌握人工智能技术的基本技能,了解人工智能技术应用框架与其生态系统,具有较高综合素质与良好职业素养,能从事人工智能应用相关基础工作的高素质技术技能人才。
二、专业特色
1.“校企融合、项目育人、教学做一体化”的专业人才培养模式。在专业人才培养方案制定、挖掘企业资源、课程教学改革、师资队伍建设、实训基地建设等方面实现资源共享,使教学资源的效益实现最大化,形成了专业群发展合力。
2.以“实用性、创造性”为原则,充分调动教师、学生的积极性,推进“课堂革命”,校企合作创新推广任务驱动式、混合式教学模式。以“实用性”为原则,按照“准员工”的标准,推行项目引领、任务驱动、情境教学等教法,实现在“做中学、训中学、研中学、创中学”,激发学习者主动思考,在工作过程中把基础知识与实践技能结合起来,在解决工作难题中把基础知识与创新能力结合起来,不断提升学习者的职业素养和职业能力。
3.五级大赛制,培养高技能型人才。建立了5级大赛制,通过大赛全方位训练学生团队,促进教学改革。第一级是以专业基础课为中心举办的校级大赛;第二级是以专业基础课为中心的行业协会级大赛;第三级是以技能大赛为中心的校园选拔赛;第四级是省级技能大赛;第五级是国家级技能大赛。
4.建立课堂双元制,提高技能培养成效。建立“以本校教师为主,以企业工程师为辅”的教学团队,引入企业真实项目进入课堂,丰富课堂内容,邀请企业工程师走入校园实训课堂,指导学生实训实践环节,将企业的实际规范流程带到课堂中,让学生在校园阶段就能按照企业规范流程开发实训项目,缩短课堂实训与企业实际之间的差距。
三、核心课程
Python语言程序设计、Linux操作系统与应用、人工智能技术基础、深度学习、Python Web框架技术、OpenCV应用开发、机器学习。
四、大赛获奖
1.2019年,获省职业院校技能大赛“人工智能技术与应用”二等奖。

图1.获省职业院校技能大赛“人工智能技术与应用”二等奖
2.2019年,获“腾讯杯”全国高等职业院校人工智能技术与应用获得一等奖。

图2获“腾讯杯”全国高等职业院校人工智能技术与应用获得一等奖
3、2022年1月,2021年安徽省大数据与人工智能应用竞赛获一等奖、二等奖。

图3获2021年安徽省大数据与人工智能应用竞赛获一等奖

图4获2022年安徽省大数据与人工智能应用竞赛获二等奖
4.2021年中国大学生计算机设计大赛安徽省级赛获二等奖

图5 2021年中国大学生计算机设计大赛安徽省级赛获二等奖
4.2021、2022年中国大学生计算机设计大赛安徽省级赛获三等奖

图6 2021年中国大学生计算机设计大赛安徽省级赛获三等奖

图7 2022年中国大学生计算机设计大赛安徽省级赛获二等奖
五、实验实训基地及校企合作单位
1.2020年4月,学校与腾讯云计算有限责任公司校企共建“腾讯云人工智能产业学院”。

图8学校与腾讯云计算有限责任公司校企共建“腾讯云人工智能产业学院”
2.2020年12月,骨干教师参加中国计算机学会年会。

图9 骨干教师参加中国计算机学会年会
3.2021年8月,学校考察华为安徽办事处,构建校企战略合作框架。

图10考察华为安徽办事处

图11与腾讯云计算有限责任公司校企共建“软件与人工智能综合实训”-展厅

图12与腾讯云计算有限责任公司校企共建“软件与人工智能综合实训”-AI体验

图13与腾讯云计算有限责任公司校企共建“软件与人工智能综合实训”教室

图14与腾讯云计算有限责任公司校企共建“软件与人工智能综合实训”大赛训练
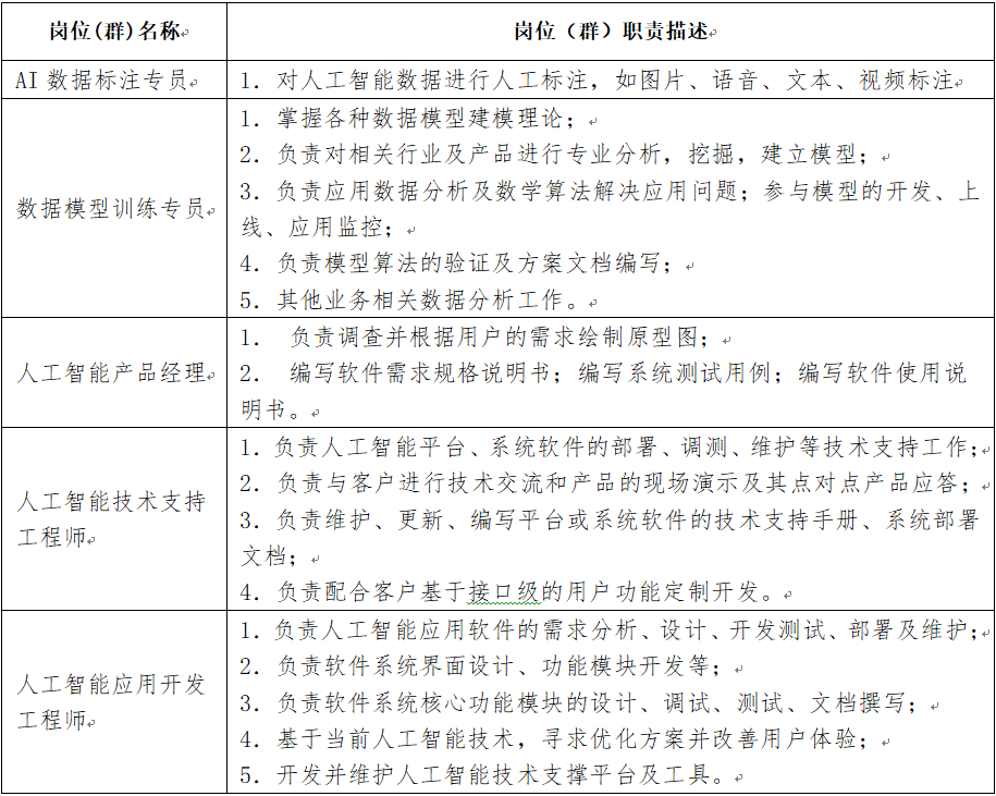
六、就业方向

表1就业方向职业岗位(群)
七、相关资格证书
1.职业资格证书
初中级程序员证书、软件工程师、腾讯云机器学习应用工程师认证(TCP)等。
2.1+X证书
学生毕业除取得毕业证外,还可以取得“计算机视觉应用开发”、 “Web前端开发”、“大数据应用开发(Java)”相关职业技能等级证书。